به نام خدا
مقدمه:
در جلسه قبل به کار با پلاتر آردوینو پرداختیم و یک اسیلوسکوپ ساده ساختیم. در این جلسه قصد داریم LCD رنگی با چیپ درایور ILI9341 را به آردوینو مگا متصل کنیم. برای راهاندازی LCD رنگی ili9341 و اکثر نمایشگرهای رنگی دیگر کتابخانه جامع TFT_eSPI یک راهکار کامل است. این کتابخانه بیشترِ درایورهای معروف و سایزهای مختلف LCD ها را پشتیبانی میکند و مثالهای فراوانی دارد. تنها نکته مهم نحوه تنظیمات هدرفایلهای تودرتوی این کتابخانه است که در این آموزش به طور کامل شرح میدهیم.
دقت کنید این کتابخانه گرافیک و حجم زیادی دارد و به صورت پیشفرض برای ESP8266، ESP32 و میکروهای با حجم فلش بالا نوشته شده است و یک برنامه ساده آن حدود 50 کیلوبایت حجم اشغال میکند؛ به همین دلیل ما از آردوینو Mega با 256 کیلوبایت حافظه برای این آموزش استفاده میکنیم.
نصب کتابخانه TFT_eSPI
برای نصب کتابخانه TFT_eSPI در بخش Library Manager آردوینو عبارت TFT_eSPI را جستجو کنید و نسخه نوشته شده توسط Bodmer را نصب کنید، یا وارد آدرس زیر شده و کل پوشه را دانلود و بصورت آفلاین نصب کنید:
https://github.com/Bodmer/TFT_eSPI
در صورت تمایل کتابخانه TFT_eWidget را نیز نصب کنید.
بعد از نصب، مطابق شکل زیر از بخش Example مثال TFT Meters را باز کنید:
قبل از کامپایل این برنامه به محل نصب کتابخانههای آردوینو بروید. آدرس آن در File>Preferences در بخش Sketchbook Location مشخص است.
در این پوشه وارد فولدرTFT_eSPI شده و فایل User_Setup_Select.h را با ++Notepad باز کنید. در این فایل در بخش User configuration selection lines are below فقط خط زیر را از حالت کامنت خارج کنید:
|
1 |
#include <User_Setups/Setup1_ILI9341.h> |
فایل را حتما یک بار به طور کامل بخوانید، در این فایل تنظیمات فراوانی برای رفع خطاهای برخی نمایشگرها مثل تصحیح رنگ و غیره و جود دارد.
سپس وارد پوشه User_Setups شده و فایل Setup1_ILI9341.h را نیز با ++Notepad باز کنید و خطوط بالای فایل را مطابق متن زیر ویرایش کنید:
|
1 2 3 |
#define TFT_CS 53 #define TFT_DC 47 #define TFT_RST 49 |
برای استفاده از هر نوع LCD دیگر نیز باید به همین شکل درایور مورد نظر را انتخاب و خطوط آن را ویرایش کنید.
هر LCD شش پایه دیتا و کنترل دارد که باید به میکرو متصل شود. سه پایه که در این فایل تعریف میشود به هر پین دلخواه میکرو قابل اتصال است، اما سه پایه دیگر یعنی SCK, MOSI, MISO حتما باید به پایههای متناظر در میکروکنترلر وصل شود. یعنی LCD با SPI سخت افزار راهاندازی میشود.
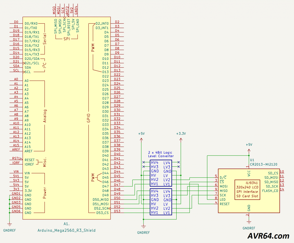
شماتیک اتصال نمایشگر ILI9341 به آردوینو Mega 2560
در تصویر زیر نقشه شماتیک اتصال نمایشگر LCD رنگی ili9341 به آردوینو مگا مشاهده میشود. توجه داشته باشید که تغذیه این LCD ها اگر دارای رگولاتور کوچک پشت برد باشند و جامپر آن باز باشد 5 ولت است ولی پایههای دیتا 3.3 ولت هستند. بنابراین برای اتصال این نمایشگر به آردوینو از مبدل سطح منطقی استفاده میکنیم.

نتیجهگیری:
برای آشنایی با سایر توابع این کتابخانه بهترین کار بازکردن تمام مثالها و خواندن توضیحات آنهاست. این کتابخانه یکی از کتابخانههای خوب برای راهاندازی نمایشگرهای مختلف است، البته کتابخانههای جامع دیگری مثل lvgl, Adafuit, u8g2 نیز وجود دارند که میتوان از آنها استفاده کرد.در این جلسه یاد گرفتیم چگونه LCD های رنگی را در پروژه خود استفاده کنیم.
بازدیدها: 21
